首页
政策解读
新闻资讯
考试大纲
招生专业
招生院校
报考指南
备考指导
芯课
成绩查询
春考书店
春考部落
春考QQ群
微博
微信
手机版
关注春考微信
51春考网
>
报考指南
>
考试大纲
> 正文
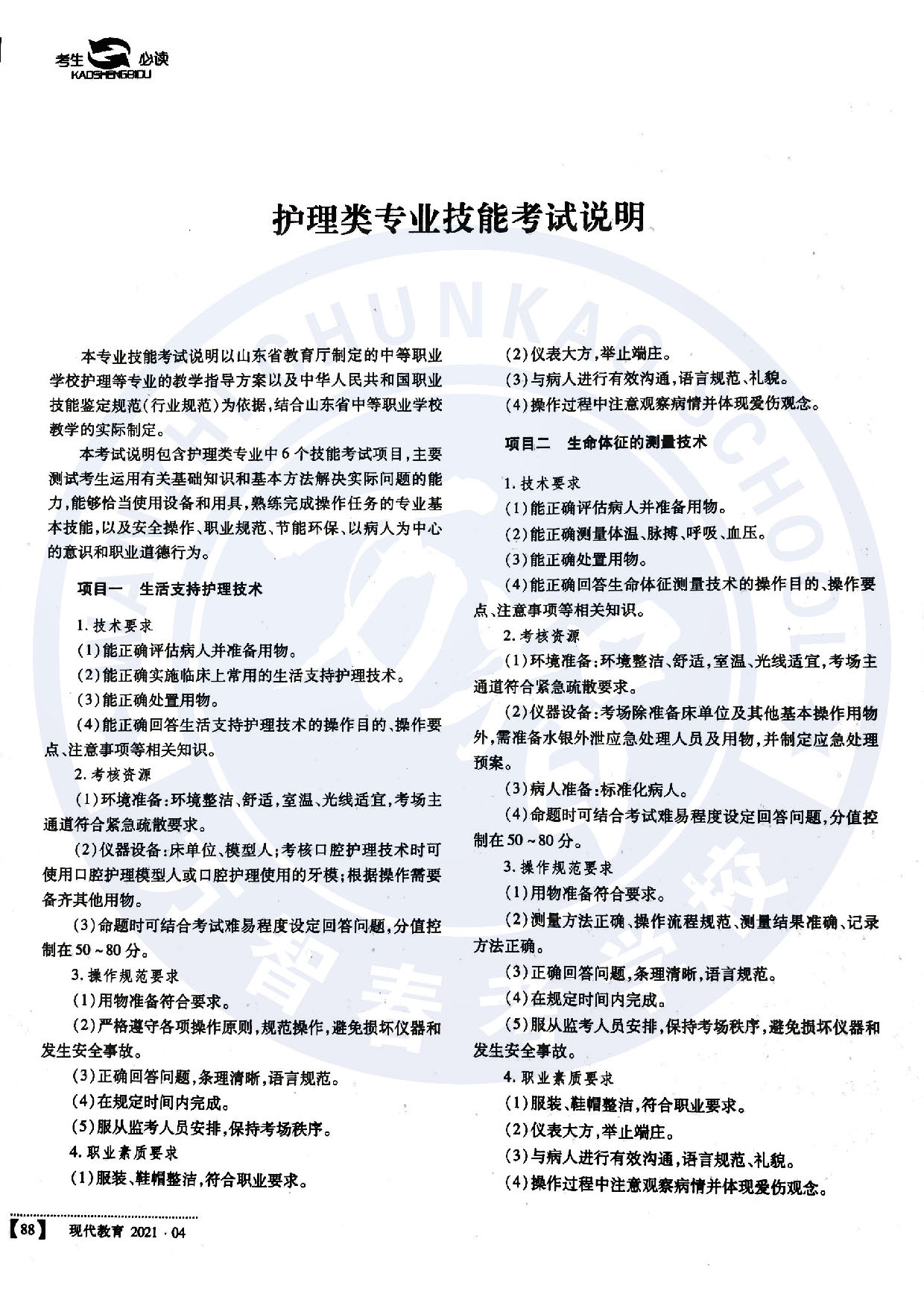
2021年山东省春季高考护理专业技能考试说明
时间:2021-01-28 16:06:20
来源:
评论
打印
字大
字小
微信
微博
空间
QQ
分享其他
1
2
3
4
5
8
查看全文
相关新闻
2021年山东省春季高考语文考试说明
2021年山东省春季高考数学考试说明
2021年山东省春季高考英语考试说明
2021年山东省春季高考财经专业知识考试说明
2021年山东省春季高考财经专业技能考试说明
2021年山东省春季高考畜牧养殖专业知识考试说明
2021年山东省春季高考畜牧养殖专业技能考试说明
2021年山东省春季高考护理专业知识考试说明
您看完此新闻的心情是
打酱油
3人
震惊
2人
呵呵
1人
赞
5人
鄙视
3人
最新图文资讯
什么是职教高考
视频:2017山东春季高考高峰论坛
2022年山东春季高考招生考试信息汇总
视频: 山东春季高考首部励志微电影《...
春考工具箱
春考介绍
招生对象
考试科目
考试时间
报名流程
成绩查询
专业选择
选择学校
志愿填报
考试真题
经验交流
备考学习
热门推荐
2023年春季高考知识考试时间为5月6日-7日!
今天,山东省教育招生考试院发布了“2023年山东省教育考试时间预安排表”,表中..
[详细]
山东春季高考升级职教高考后普高生将...
山东将率先探索建立职教高考制度
山东职教高考实施后发生变化的有哪些?
山东春季高考考试招生录取分数线如何...
错时错峰开学 高三初三优先
山东省教育厅再发通知:学校2月底前...
精彩专题
春季高考
山东春季高考正酝酿改革(视频)
春季高考
山东春季高考正酝酿改革(视频)
专家解读
齐鲁网:专家解读 如何备战春季高考
专家解读
齐鲁网:专家解读 如何备战春季高考
视频解读
山东春季高考,“独木桥”变“双行道”
视频解读
山东春季高考,“独木桥”变“双行道”
志愿填报
2017年山东春考本科普通批志愿填报注意事项
志愿填报
2017年山东春考本科普通批志愿填报注意事项
政策解读
山东省春季高考有关政策权威解读
政策解读
山东省春季高考有关政策权威解读
春考系列图书
中式烹调技艺
中式面点技艺
幼儿园教育...
无机化学
汽车电气设...
汽车电工与...
焦点推荐
热门推荐
视频播报
推荐文章
焦点新闻
精彩专题
教材课本
辅导资料
报考指南
政策解读
考试大纲
历年分数线
报考指导
志愿填报
新闻资讯
招生专业
招生院校
专业解读
备考指导
春考每日一练
备考策略
高分经验
家长必读
复习纲要
方法技巧
常见问题解答
学习资料
文化课考题
技能操作考题
技能操作解析
理论知识考题
模拟试题
技能考试样题
教辅资料
扫描微信二维码