首页
政策解读
新闻资讯
考试大纲
招生专业
招生院校
报考指南
备考指导
芯课
成绩查询
春考书店
春考部落
春考QQ群
微博
微信
手机版
关注春考微信
51春考网
>
头条新闻
> 正文
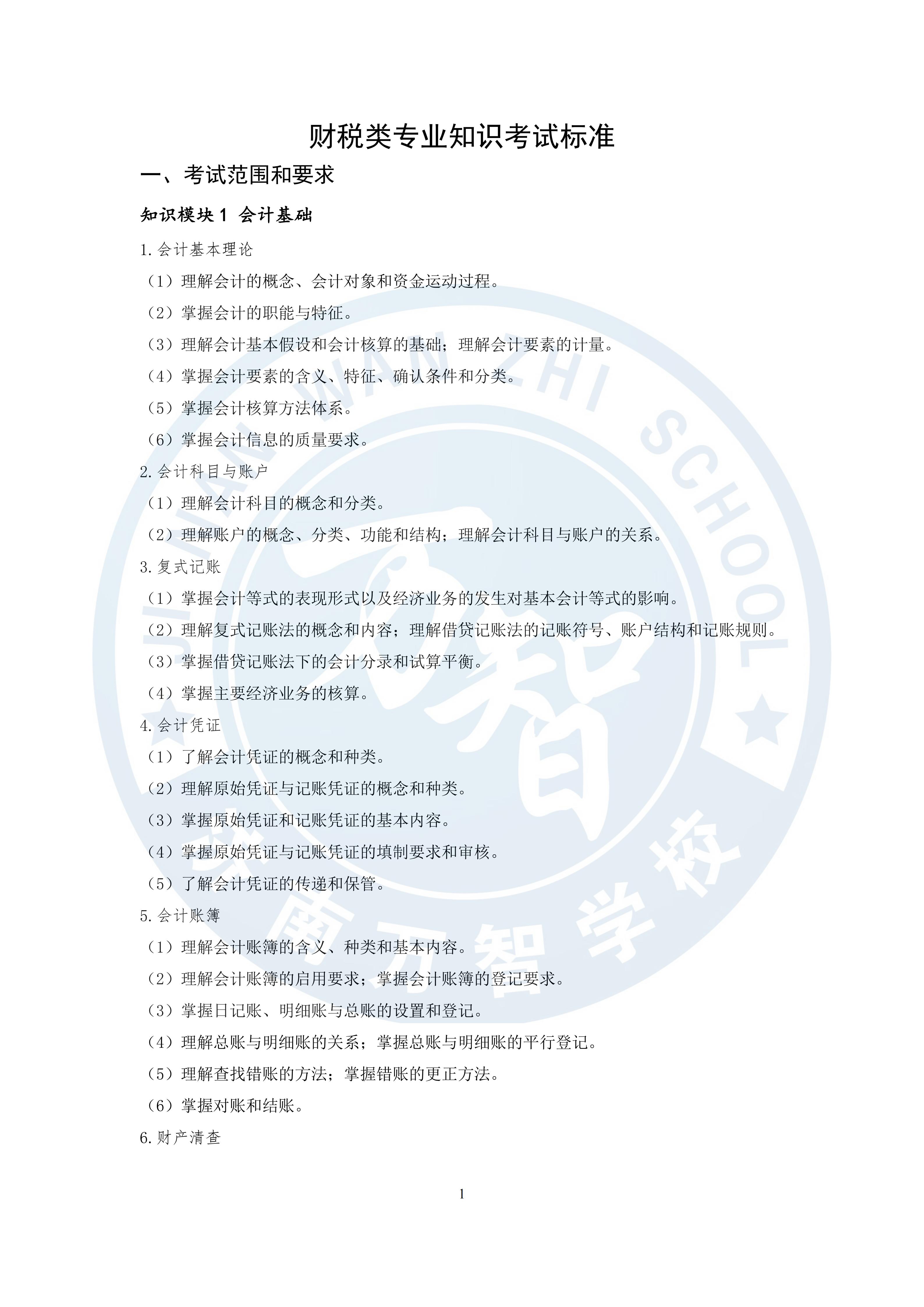
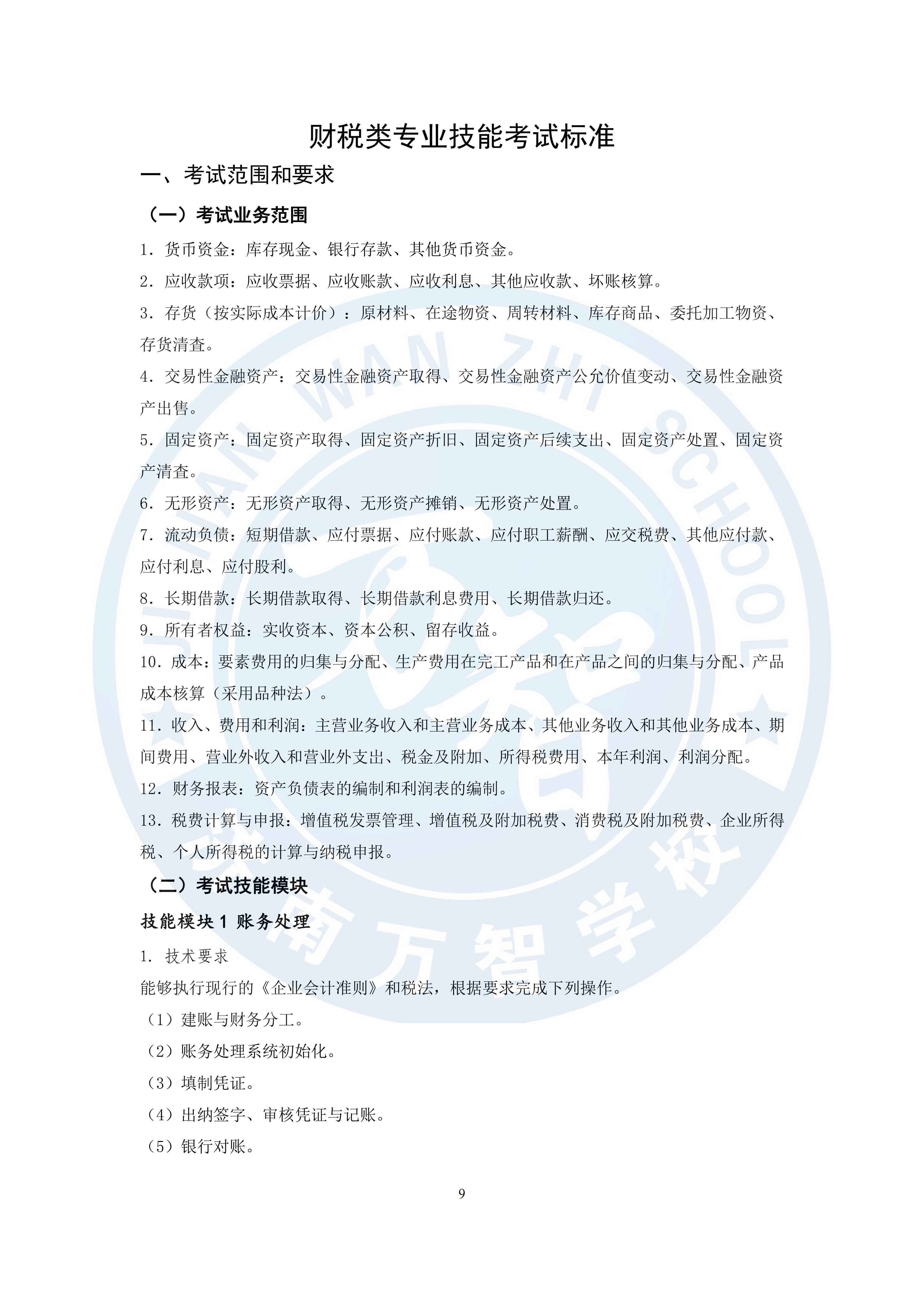
2026年山东春季高考财税考试标准
时间:2025-12-27 11:19:24
来源:
评论
打印
字大
字小
微信
微博
空间
QQ
分享其他
山东教育招生考试院公布了我省山东省
春季高考
统一考试招生
专业
类别考试标准(2026年版),标准里包含语文、数学、英语和30个
专业
知识与技能的考试范围、要求与试题题型。一起来看一看吧!
因篇幅过长,想获取全文可加v:JNWZ9999
1
2
3
4
5
8
查看全文
相关新闻
山东省2016年春季高考报名人数为98855人
山东省春季高考高峰论坛邀请函
山东春季高考高峰论坛:专家现场解读政策
【都市女报】第二届山东春季高考高峰论坛召开
山东省2016年春季高考准考证打印网址
山东省教育招生考试院:春季高考未泄题
2016年山东春季高考招生本科院校、专业及人数
2016年山东春季高考专科招生院校 专业 人数
您看完此新闻的心情是
打酱油
3人
震惊
2人
呵呵
1人
赞
5人
鄙视
3人
最新图文资讯
什么是职教高考
视频:2017山东春季高考高峰论坛
2024年山东春季高考招生考试信息汇总
视频: 山东春季高考首部励志微电影《...
春考工具箱
春考介绍
招生对象
考试科目
考试时间
报名流程
成绩查询
专业选择
选择学校
志愿填报
考试真题
经验交流
备考学习
热门推荐
山东将率先探索建立职教高考制度
现在很多走技校、中专的学生都想考大学,但是夏考中的副科部分又没有学过,学习..
[详细]
山东春季高考升级职教高考后普高生将...
2025山东春考缴费明细及时间
山东省2025年春季高考报名办法解读(30问)
【最新消息】2024年春季高考本科分数...
【志愿填报】2024年春季高考志愿填报...
2023年春季高考知识考试时间为5月6日-7日!
精彩专题
春季高考
山东春季高考正酝酿改革(视频)
春季高考
山东春季高考正酝酿改革(视频)
专家解读
齐鲁网:专家解读 如何备战春季高考
专家解读
齐鲁网:专家解读 如何备战春季高考
视频解读
山东春季高考,“独木桥”变“双行道”
视频解读
山东春季高考,“独木桥”变“双行道”
志愿填报
2017年山东春考本科普通批志愿填报注意事项
志愿填报
2017年山东春考本科普通批志愿填报注意事项
政策解读
山东省春季高考有关政策权威解读
政策解读
山东省春季高考有关政策权威解读
春考系列图书
中式烹调技艺
中式面点技艺
幼儿园教育...
无机化学
汽车电气设...
汽车电工与...
焦点推荐
热门推荐
视频播报
推荐文章
焦点新闻
精彩专题
教材课本
辅导资料
报考指南
政策解读
考试大纲
历年分数线
报考指导
志愿填报
新闻资讯
招生专业
招生院校
专业解读
备考指导
春考每日一练
备考策略
高分经验
家长必读
复习纲要
方法技巧
常见问题解答
学习资料
文化课考题
技能操作考题
技能操作解析
理论知识考题
模拟试题
技能考试样题
教辅资料
扫描微信二维码